
Un contador decimal codificado binario (BCD), también conocido como contador de décadas, es un circuito digital diseñado específicamente para contar en dígitos decimales en lugar de binario puro.Funciona con sincronización con el sistema decimal, ciclando a través de valores de 0 a 9 antes de restablecer a 0. Este reinicio garantiza la compatibilidad con los sistemas que requieren salidas basadas en decimales, como pantallas digitales y circuitos de tiempo.
En su núcleo, el mostrador está compuesto por cuatro chanclas JK dispuestas para incrementar el recuento con cada pulso de reloj entrante.Cada flip-flop representa un peso binario (1, 2, 4 y 8), lo que permite que el contador emita el equivalente binario de un dígito decimal.La operación procede secuencialmente, moviéndose a través de los estados correspondientes a 0000 (decimal 0) hasta 1001 (decimal 9).Después de alcanzar 1001, el circuito restablece automáticamente todas las salidas a cero, asegurando que el ciclo de conteo comience nuevamente desde el principio.
Esta funcionalidad se usa principalmente en aplicaciones donde el conteo decimal es imprescindible.Por ejemplo, los relojes digitales, los contadores de frecuencia y las pantallas numéricas dependen de este comportamiento para representar visualmente los números en una forma que puede comprender intuitivamente.Al alinear su funcionamiento con el sistema decimal, el contador BCD une la brecha entre la lógica binaria y los sistemas numéricos legibles, lo que lo hace requerido en la electrónica moderna.
El 74LS90 IC es un contador digital versátil diseñado para el conteo decimal codificado por binario (BCD), lo que lo hace ideal para aplicaciones que requieren salidas decimales.Funciona como un contador MOD-10, capaz de contar de 0 a 9. Esto se logra utilizando cuatro flipps JK de esclavo maestro interno, que alternan secuencialmente los estados para representar el equivalente binario de números decimales.Las salidas del contador, etiquetadas con QA, Qb, Qc y Qd, corresponden a los pesos binarios de la secuencia de conteo (1, 2, 4 y 8 respectivamente).El conteo se inicia mediante el borde que cae de una señal de reloj, y la flexibilidad del IC se ve mejorada aún más por sus entradas de reinicio (R1, R2) y preestablecidos (S1, S2), que permiten que el contador se restablezca a cero o preestablecido a un específicovalor según sea necesario.

• Divide por 2 contador
Cuando solo se usa el primer flip-flop, con la señal de reloj de entrada conectada a CLK A, el 74LS90 funciona como un contador dividido por 2.En este modo, el contador emite una señal de reloj con la mitad de la frecuencia de la señal de entrada.Esta división de frecuencia simple es particularmente útil en aplicaciones que requieren acondicionamiento de señal o señales de reloj de menor frecuencia.

• Divide por contador
Al utilizar las últimas tres chanclas y alimentar la señal del reloj a CLK B, el 74LS90 funciona como un contador dividido por 5.En esta configuración, el contador produce una señal de salida con una relación de marca-espacio 4: 1, lo que significa que la salida permanece alta para un ciclo de reloj y baja para los siguientes cuatro.Esta característica a menudo se emplea en circuitos de tiempo o para requisitos de frecuencia específicos.

• Divide por 10 contadores
Cuando se combinan ambas funciones de conteo, el 74LS90 funciona como un contador dividido por 10, que es su modo de operación principal.A partir del binario 0000 (decimal 0), el contador avanza secuencialmente a través de estados binarios hasta 1001 (decimal 9) antes de restablecer a cero.Este proceso de ciclismo hace que el IC sea ideal para contar o operaciones de cronometraje.Cuando se conectan a LED, las salidas binarias proporcionan una indicación visual del recuento de corriente, ofreciendo una forma intuitiva de monitorear el proceso de conteo.

• Contador de década BCD para aplicaciones de visualización
En su caso de uso más práctico, el 74LS90 impulsa las pantallas de siete segmentos al convertir sus salidas BCD en números decimales de 0 a 9 a través de un decodificador BCD a siete segmentos.Esta configuración es especialmente útil para crear relojes digitales, contadores o cualquier sistema que requiera visualización de datos numéricos claros.La capacidad de interactuar sin problemas con los componentes visuales de la pantalla hace que el 74LS90 sea un elemento importante en los sistemas digitales modernos.


|
Pin No. |
Nombre |
Descripción |
|
1 |
CLKB |
Entrada de reloj 2 |
|
2 |
R1 |
Restablecer 1 |
|
3 |
R2 |
Restablecer 2 |
|
4 |
CAROLINA DEL NORTE |
No conectado |
|
5 |
VCC |
Entrada de suministro positivo |
|
6 |
R3 |
Restablecer 3 |
|
7 |
R4 |
Restablecer 4 |
|
8 |
Chabolla |
Pin de salida 3 |
|
9 |
QB |
Pin de salida 2 |
|
10 |
Gnd |
Suelo |
|
11 |
QD |
Pin de salida 4 |
|
12 |
QA |
Pin de salida 1 |
|
13 |
CAROLINA DEL NORTE |
No conectado |
|
14 |
Clka |
Entrada del reloj 1 |

|
Característica |
Descripción |
|
Mostrador básico |
Sirve como un mostrador básico que varía de 0 a 9. |
|
Conteo autónomo |
Puede iniciarse de forma autónoma a las 0 y concluir a las 9. |
|
Compatibilidad ttl |
Compatible con cualquier aparato basado en TTL y
Microcontroladores debido a su salida TTL. |
|
Eficiencia energética |
Cuenta con un funcionamiento de eficiencia energética. |
|
Tipos de paquetes |
Disponible en varios tipos de embalaje, incluido PDSO,
PDIP y GDIP. |
|
Protección interna |
Salvaguardado internamente contra voltajes de abrazadera. |
|
Parámetro |
Especificación |
|
Rango de voltaje de funcionamiento |
4.75V a 5.25V |
|
Rango de temperatura de funcionamiento |
0 ° C a 70 ° C |
|
Voltaje de entrada (alto) |
Mínimo 2.0V |
|
Voltaje de entrada (bajo) |
0.7V máximo |
|
Corriente de salida (alta) |
-0.4MA |
|
Corriente de salida (baja) |
8.0 mA |
|
Rango de protección de diodos de abrazadera integrada |
-1.5V |
• 74LS92
• 74LS93
• 74LS162
Operar un contador de década, como el 74LS90, requiere controlar la entrada del reloj para activar su funcionalidad de conteo.La entrada del reloj alterna entre los niveles lógicos altos y lógicos bajos, y cada transición hace que el contador aumente su conteo.Internamente, el contador avanza secuencialmente a través de valores binarios, que representan números decimales cuando se usan en una configuración decimal codificada binaria (BCD).El proceso de conteo se restablece automáticamente después de alcanzar el valor máximo, típicamente 1001 (decimal 9), antes de comenzar de nuevo en cero.
Para que el recuento sea visual, las salidas del mostrador de década a menudo se conectan a una pantalla de 7 segmentos a través de un IC del controlador BCD a 7 segmentos.El controlador traduce las salidas BCD a las señales correspondientes requeridas para iluminar los segmentos apropiados en la pantalla, formando números decimales de 0 a 9. Esta configuración directa hace que el mostrador de década sea altamente efectivo en aplicaciones donde los datos numéricos deben mostrarse en un usuario-Formato amistoso, como relojes digitales, temporizadores o contadores.


El mostrador 74LS90 se construye alrededor de cuatro chanclas JK, organizadas para realizar un conteo Mod-2 y Mod-5.Esta configuración dual le permite funcionar como un contador MOD-10 versátil, ciclando a través de valores decimales de 0 a 9 antes de restablecer.La clave para comprender su funcionamiento se encuentra en la función de sus pines, principalmente las entradas del reloj (CLK A y CLK B) y restablecer pines (R1 y R2).Estas entradas controlan cómo el contador avanza o se restablece, haciéndolo adaptable para varias aplicaciones.

El proceso de conteo comienza con transiciones en las entradas del reloj.El PIN CLK A controla el primer flip-flop, alternando su estado con cada pulso de reloj.Esto forma la base del contador MOD-2, que genera una señal que es la mitad de la frecuencia del reloj de entrada.El pin CLK B está conectado a las chanclas restantes y habilita la secuencia de conteo MOD-5.Juntos, estas dos secciones funcionan en conjunto para producir un ciclo completo de conteo Mod-10.Cada transición del reloj de alta a baja hace que las salidas (QA, QB, QC y QD) cambien los estados, lo que representa el equivalente binario del recuento decimal actual.
Los pines de reinicio (R1 y R2) son útiles para el control manual del estado del mostrador.Cuando ambos pines de reinicio se activan simultáneamente, todas las salidas se eliminan inmediatamente a 0000 (decimal 0), anulando cualquier proceso de conteo continuo.Esta funcionalidad de reinicio se utiliza para inicializar el contador o sincronizarlo con otras partes de un circuito.Al configurar correctamente las entradas de reinicio, también puede crear secuencias de conteo personalizadas o limitar el rango de conteo según sea necesario.

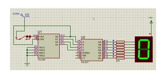
En una aplicación práctica, el contador 74LS90 se usa comúnmente para contar de 0 a 9 y mostrar estos valores en una pantalla de 7 segmentos.Para lograr esto, las salidas binarias del mostrador (QA, QB, QC y QD) deben emparejarse con un IC de decodificador BCD a 7 segmentos, como el 74LS47.El decodificador traduce las salidas binarias del 74LS90 en señales que iluminan los segmentos apropiados en la pantalla, creando una representación clara y legible de los números decimales.

El proceso comienza con la entrada del reloj del 74LS90, que impulsa la operación de conteo.Cada pulso de reloj hace que las salidas del contador avance secuencialmente, representando los números 0 a 9 en forma binaria.Estas salidas se alimentan continuamente en el decodificador 74LS47, que determina qué segmentos de la pantalla deben iluminarse para cada número decimal.Por ejemplo, cuando el contador sale 0000 (binario 0), el decodificador activa los segmentos requeridos para mostrar el número "0" en la pantalla de 7 segmentos.Del mismo modo, cuando el contador sale 1001 (binario 9), el decodificador ilumina los segmentos que forman el número "9".
El contador 74LS90 BCD es un componente versátil comúnmente utilizado en servidores, equipos de redes y otros dispositivos digitales que requieren funciones precisas de conteo y visualización.Su capacidad para contar de manera confiable de 0 a 9 en formato Decimal (BCD) codificado binario e integrarse sin problemas con los controladores de pantalla lo convierte en una parte importante de muchos sistemas.Una de sus características destacadas es su compatibilidad con pantallas de 7 segmentos a través de ICS decodificadores, lo que permite una visualización clara y directa de datos numéricos sin circuitos complejos adicionales.Esto lo hace principalmente útil en aplicaciones como relojes digitales, temporizadores, contadores de eventos y sistemas de división de frecuencia.
En servidores y equipos de red, el 74LS90 juega un papel serio en las tareas que implican procesos de monitoreo, como el recuento de paquetes, el tiempo de señal o las operaciones de registro.Su precisión y diseño compacto permiten que se incorpore fácilmente a los circuitos que exigen confiabilidad y bajo consumo de energía.Más allá del recuento, también se utiliza en sistemas que requieren división de frecuencia, donde su capacidad para dividir las señales de reloj de entrada en frecuencias más bajas y utilizables se aprovecha en tareas de sincronización o procesamiento de señales.
• Modelo 2D y diagrama dimensional

El contador 74LS90 BCD ejemplifica cómo un componente simple pero versátil puede impulsar sistemas digitales complejos.Su capacidad para contar, dividir las frecuencias e interfaz con pantallas visuales lo hace necesario en aplicaciones que van desde relojes digitales hasta equipos de red.Al comprender su configuración de PIN, modos de operación y usos prácticos, puede aprovechar el 74LS90 para mejorar la precisión y la eficiencia en sus diseños.Ya sea que esté desarrollando circuitos de tiempo, contadores de eventos o sistemas de visualización, el 74LS90 ofrece una solución confiable y directa para la electrónica moderna.
Envíe una consulta, responderemos de inmediato.
El 74LS90 es un contador MOD-10-década que proporciona una salida decimal codificada binaria (BCD).Está construido con cuatro chanclas JK, configuradas internamente para funcionar como un MOD-2 (cuenta hasta 2) y un contador MOD-5.
El 7490 IC produce una salida BCD (decimal codificada binaria).Representa números decimales en un formato binario de 4 bits.
Un contador de década necesita 4 chanclas.Esto se debe a que cuenta de 0 a 9 (10 estados en total) y luego se restablece.
El 7490 es un contador Mod-10, mientras que el 7493 es un mostrador MOD-16.El 7490 cuenta a través de 10 estados, y el 7493 cuenta a través de 16 estados antes de restablecer.
Sí, un contador BCD es otro nombre para un mostrador de década.
El CD4017 IC es un ejemplo de un contador de décadas.Puede contar hasta diez.
El 74LS90 es un contador de décadas asíncrono de 4 bits.Funciona en el borde negativo del reloj y tiene entradas asincrónicas transparentes y preestablecidas, lo que le permite realizar varias tareas de conteo.Cuenta solo en una dirección ascendente y consta de dos contadores internos que se pueden configurar para diferentes modos.
en 30/11/2024
en 29/11/2024
en 17/04/8000 147721
en 17/04/2000 111794
en 17/04/1600 111329
en 17/04/0400 83653
en 01/01/1970 79381
en 01/01/1970 66810
en 01/01/1970 62968
en 01/01/1970 62866
en 01/01/1970 54050
en 01/01/1970 52032