
El 74LS93 es un contador binario de 4 bits diseñado con dos contadores incorporados.Combina un contador de modo 2 con un contador de arriba Mod-8, lo que lo hace versátil para aplicaciones como MOD-8 Contando o dividiendo señales por 2 u 8. Este IC incluye cuatro chanclas JK que responden a los pulsos de entrada,que puede ser proporcionado por un microcontrolador o un temporizador IC.
El diseño del 74LS93 presenta dos pines de reinicio, dos pines de reloj y cuatro terminales de salida, lo que permite contar de 0 a 15 en binario.Con su compatibilidad con varios microcontroladores y sistemas basados en TTL, este contador es una opción flexible para diferentes proyectos digitales.Comúnmente está disponible en formatos como DIP y SMD, que siempre contiene 14 alfileres.Además, el IC está construido para manejar entradas de alta velocidad, asegurando una operación confiable en entornos dinámicos.

| Número de alfiler | Nombre | Descripción |
| 1, 2, 3, 6 | CAROLINA DEL NORTE | Sin conexión |
| 4, 5, 8, 9 | Q0, Q1, Q2, Q3 | Pasadores de salida |
| 7 | Suelo | Conectado al suelo del sistema |
| 10 | CP0 | Entrada del reloj: dividir por 2 |
| 11 | CP1 | Entrada del reloj: divide por 8 |
| 12, 13 | SEÑOR | Restablecimiento maestro - Entrada de borde |
| 14 | VCC | Voltaje de suministro - 4.5V a 5.5V |
El 74LS93 es un contador binario de 4 bits diseñado para una amplia gama de aplicaciones.Ofrece un rendimiento confiable en sistemas que requieren una división de conteo o frecuencia, gracias a su eficiente arquitectura de 4 bits.
Este IC funciona a la perfección a un voltaje estándar de 5V, lo que lo hace compatible con muchos sistemas digitales.Su capacidad para desempeñarse constantemente a este voltaje garantiza su confiabilidad en varios proyectos.
El IC admite un espectro de voltaje entre 4.5V y 5.5V.Esta flexibilidad le permite usarlo en sistemas con ligeras variaciones en la fuente de alimentación mientras mantiene la estabilidad.
Cuando el IC genera un estado alto, ofrece 3.5V y cuando está en estado bajo, genera 0.25V.Estos niveles lo hacen compatible con otros dispositivos TTL, asegurando una integración suave en sus circuitos.
El IC maneja -0.4MA durante la salida alta y 8 mA durante la salida baja.Estos niveles de corriente permiten que el IC interactúe con otros componentes de manera efectiva sin causar sobrecargas.
La frecuencia del reloj para el pin de entrada CP0 puede alcanzar hasta 32MHz, mientras que CP1 admite hasta 16MHz.Este rendimiento de alta velocidad hace que el IC sea adecuado para tareas que requieren una división rápida de conteo o frecuencia.
CP0 requiere un ancho de pulso de al menos 15ns, mientras que CP1 necesita un mínimo de 30ns.Estas especificaciones aseguran una operación precisa, evitando cualquier señal perdida durante el cambio rápido.
El IC está disponible en formatos como PDIP de 14 pines, GDIP y PDSO, lo que lo hace versátil y fácil de integrar en diferentes diseños.Estos formatos le permiten elegir el que mejor se ajuste a su aplicación específica.
Puede conducir las entradas del reloj del IC utilizando dispositivos como 555 temporizadores o microcontroladores.Esta flexibilidad facilita el uso en diversas aplicaciones, desde temporizadores simples hasta sistemas digitales más complejos.
La salida del IC está en formato TTL, lo que garantiza la compatibilidad con una amplia gama de ICS y sistemas de microcontroladores.Esta característica simplifica la integración en los diseños de sus circuitos digitales.
El IC funciona bien en temperaturas que van desde 0 a 70 grados Celsius, lo que lo hace adecuado para entornos estándar.Proporciona resultados consistentes sin verse afectado por cambios de temperatura moderados.
• 74HC19
• 74LS192
• 4516
• 74LS90
• CD4017
• 74LS02
• CD4020
• CD4060
• CD4022
• CD4026
• CD40102
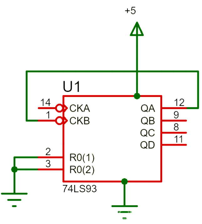
Para que el contador binario 74LS93 funcione, comience conectando la fuente de alimentación.Conecte el pin VCC al terminal positivo y el pin GND al suelo de su sistema.Una vez hecho esto, conecte la primera entrada del reloj (pin 1) a la última salida de bit (pin 12).Esta conexión es clave para habilitar el mecanismo de conteo.

A continuación, configure los pasadores de reinicio (Pines 2 y 3).Cierre estos alfileres para garantizar que el contador comience desde cero.Si necesita el reinicio para funcionar de manera diferente, puede conectar estos pines a la lógica externa en función de las necesidades de su aplicación.Esta flexibilidad le permite configurar el contador de acuerdo con los requisitos de su circuito.
Para la entrada del reloj, conecte el segundo pin de reloj (pin 2) a un generador de pulso externo, como un Timer IC o cualquier dispositivo capaz de generar señales de reloj.Este pulso de reloj controla la salida de recuento binario del IC, que se muestra en los pines 8, 9, 11 y 12.
El circuito interno del 74LS93 se divide en dos partes principales: el contador Mod 2 y el contador Mod 8.El contador Mod 2 maneja el primer bit, alternando entre 0 y 1 con cada pulso de reloj a medida que la señal pasa de alta a baja.Esta salida sirve como entrada del reloj para el contador MOD 8, que utiliza tres flipps JK interconectadas para generar los tres bits restantes.
Cada flip-flop JK en el contador Mod 8 obtiene su señal de reloj de la salida del flip-flop anterior.Juntos, los contadores Mod 2 y Mod 8 producen un recuento binario de 4 bits que varía de 0000 a 1111. Esta salida binaria se muestra en los cuatro pines de salida, proporcionando una representación clara del recuento.
Para comprender el circuito de contador 74LS93, ayuda a examinar su diseño interno y funcionalidad.El circuito se basa en las chanclas JK, cada una capaz de cambiar entre dos estados: 1 y 0. Estos estados representan valores binarios, y el contador progresa cambiando estos estados en respuesta a los pulsos de reloj.

En el 74LS93, el estado de cada flip-flop cambia cuando la salida de las transiciones de flip-flop anteriores de alta a baja.Sin embargo, el primer flip-flop no está directamente conectado al segundo.Para crear una secuencia funcional, vincula el primer pin de reloj (CP1) a la salida del primer flip-flop del contador MOD 8.Esto asegura que la secuencia fluya correctamente.
Con cuatro chanclas conectadas en secuencia, cada una que recibe un pulso de reloj desde la salida del flip-flop anterior, el contador comienza en 0000 y cuenta hasta 1111 antes de restablecer a 0000. Cada estado representa un número binario único, progresando enorden.
La siguiente tabla demuestra cómo cambia la salida binaria con cada recuento:
| CÁLCULO | PRODUCCIÓN | Q3 | Q2 | Q1 | Q0 |
| 0 | 0 | 0 | 0 | 0 | |
| 1 | 0 | 0 | 0 | 1 | |
| 2 | 0 | 0 | 1 | 0 | |
| 3 | 0 | 0 | 1 | 1 | |
| 4 | 0 | 1 | 0 | 0 | |
| 5 | 0 | 1 | 0 | 1 | |
| 6 | 0 | 1 | 1 | 0 | |
| 7 | 0 | 1 | 1 | 1 | |
| 8 | 1 | 0 | 0 | 0 | |
| 9 | 1 | 0 | 0 | 1 | |
| 10 | 1 | 0 | 1 | 0 | |
| 11 | 1 | 0 | 1 | 1 | |
| 12 | 1 | 1 | 0 | 0 | |
| 13 | 1 | 1 | 0 | 1 | |
| 14 | 1 | 1 | 1 | 0 | |
| 15 | 1 | 1 | 1 | 1 |
Además, un diagrama de tiempo muestra cómo se comportan las salidas de Q0 a Q3 en respuesta a la señal del reloj de entrada.Esta visualización hace que sea más fácil ver cómo progresa el contador binario paso a paso:

El 74LS93 es un contador versátil construido con cuatro chanclas JK.Al combinar sus contadores Mod-2 y Mod-8, se usa comúnmente para crear un contador MOD-16.Con frecuencia se utiliza en circuitos que requieren contar de 0 a 15 en secuencias binarias o de creación para fines de tiempo, lo que lo convierte en una opción directa y confiable para tales aplicaciones.
Este IC también se usa ampliamente en circuitos de división de frecuencia, donde puede dividir las frecuencias en 2, 8 o 16 con precisión.Su diseño le permite manejar tareas de tiempo controladas de manera efectiva, lo que lo hace adecuado para su uso en sistemas de tiempo digital, como relojes digitales o configuraciones de gestión de eventos secuenciales.
Además, el 74LS93 se emplea en aplicaciones de conteo de pulsos, donde cuenta con señales entrantes en binario.Su capacidad para combinar la funcionalidad Mod-2 y Mod-8 lo convierte en un componente eficiente y confiable en proyectos que requieren un conteo binario preciso.
Usar el contador binario 74LS93 es sencillo y eficiente.Comience alimentando el IC a través del VCC y los pasadores de tierra utilizando una fuente de alimentación de +5V.Esto establece las condiciones de funcionamiento necesarias para el IC.El 74LS93 incluye dos pines MR (Restablecimiento maestro) que le permiten configurar el modo de operación deseado.Para la funcionalidad de conteo estándar, conecte ambos pines de reinicio a tierra (bajo), como se muestra en la tabla de selección de modo.

A continuación, suministra pulsos del reloj a los pines de entrada CP0 y CP1 para iniciar el proceso de conteo.Cada entrada de pulso a estos pines incrementa el recuento binario por uno.El pin CP1 controla la salida Q0, mientras que CP0 rige las salidas de Q1, Q2 y Q3.Para activar los cuatro bits de salida, conecte el pulso del reloj en CP1 a la salida Q0.
El IC admite una frecuencia de reloj máximo de 32MHz para CP0 y 16MHz para CP1.Asegúrese de que el ancho del pulso sea de al menos 15ns para CP0 y 30NS para CP1 para mantener un funcionamiento preciso.Por lo general, puede generar la señal de reloj utilizando un temporizador 555 o un circuito productor de pulso similar.
|
CONTAR |
PRODUCCIÓN |
|||
|
Q0 |
Q1 |
Q2 |
Q3 |
|
|
0 |
L |
L |
L |
L |
|
1 |
H |
L |
L |
L |
|
2 |
L |
H |
L |
L |
|
3 |
H |
H |
L |
L |
|
4 |
L |
L |
H |
L |
|
5 |
H |
L |
H |
L |
|
6 |
L |
H |
H |
L |
|
7 |
H |
H |
H |
L |
|
8 |
L |
L |
L |
H |
|
9 |
H |
L |
L |
H |
|
10 |
L |
H |
L |
H |
|
11 |
H |
H |
L |
H |
|
12 |
L |
L |
H |
H |
|
13 |
H |
L |
H |
H |
|
14 |
L |
H |
H |
H |
|
15 |
H |
H |
H |
H |
Para comprender mejor su funcionalidad, considere simular la operación del IC.Por ejemplo, en el modo-0 (modo de conteo estándar), conectando a tierra los pines MR y alternando manualmente el estado lógico genera pulsos de reloj.Con cada transición de alta a baja, el IC incrementa su conteo.A continuación se muestra una simulación de ejemplo que ilustra este comportamiento.

Para mayor claridad, puede consultar videos tutoriales o recursos adicionales.Los usos prácticos del 74LS93 en varios circuitos, incluidas las aplicaciones de sincronización y conteo, demuestran su adaptabilidad y facilidad de uso en diseños digitales.
Para crear un contador de un solo dígito utilizando el 74LS93, necesitará componentes como un 74LS20 (puerta NAND de cuatro entradas) y un 74LS04 (Tres no puertas).Estos componentes funcionan junto con el IC para impulsar una pantalla BCD de siete segmentos, lo que permite que el contador vuelva a recorrer números de 0 a 9.
Aunque el 74LS93 es un contador de 4 bits capaz de manejar hasta 16 recuentos binarios, debe reiniciarse después de alcanzar las 9 para garantizar que la pantalla permanezca dentro del rango decimal.Si el contador no se restablece en este punto, la salida puede mostrar valores incorrectos o inesperados.Para administrar esto, se utiliza un circuito de reinicio de retroalimentación, combinando señales de la NAND y no las puertas para restablecer el contador automáticamente.

En este circuito, se conectan dos puertas no a las salidas de QA y QC, mientras que QB y QD están directamente vinculados a las entradas de la puerta NAND.La puerta NAND produce una salida alta solo cuando todas sus entradas son cero.En el valor binario de 1010, las no puertas no invierten las señales de QA y QC, lo que desencadena una alta salida desde la puerta NAND.Esta salida está invertida por el 74LS04, restableciendo el contador a cero.Este diseño asegura que el contador se actualice de manera consistente y muestra los valores decimales correctos.
La configuración del contador de 2 dígitos extiende el concepto del contador de un solo dígito, lo que le permite mostrar números de 00 a 99. Se aplica la misma lógica básica, pero en este caso, la primera pantalla de siete segmentos progresa cuando la segunda pantalla envía unSeñal de reinicio del reloj.Este diseño garantiza un recuento sin problemas en dos dígitos utilizando la señal de reinicio de una pantalla para conducir la entrada del reloj de la otra.

La lógica detrás del contador de 2 dígitos sigue siendo consistente con la configuración de un solo dígito, ofreciendo una forma eficiente de mostrar valores numéricos más grandes utilizando dos pantallas de siete segmentos.Al vincular los dos contadores a través de sus señales de reinicio y reloj, las pantallas funcionan en conjunto para representar números de 00 a 99.
74LS93 contador decimal de 2 dígitos basado en
Para un contador de 2 dígitos, el 74LS93 se puede configurar para contar y mostrar números de 00 a 99. La lógica para el mostrador de dos dígitos se basa en los mismos principios que el mostrador de un solo dígito, pero extiende su funcionalidad al cascarse dos contadores BCD.
En esta configuración, la primera pantalla BCD de siete segmentos avanza su recuento en función de la señal de reinicio de la segunda pantalla.Esencialmente, la señal de reloj para la primera pantalla se deriva del reinicio de la segunda pantalla.Esta disposición en cascada asegura que el contador progrese lógicamente a través de dos dígitos, con la primera pantalla incrementada solo cuando la segunda pantalla completa su ciclo de 0 a 9.

Este circuito de contador de dos dígitos permite contar hasta 99 y proporciona una pantalla clara y legible con dos pantallas de siete segmentos.Los mecanismos de lógica y retroalimentación subyacentes aseguran un funcionamiento sin problemas, lo que lo hace ideal para aplicaciones que requieren un mayor rango de conteo.
El 74LS93 es muy adecuado para generar duraciones de tiempo extendido en circuitos digitales.Al configurar sus contadores de manera adecuada, puede lograr retrasos largos y consistentes que sean útiles en aplicaciones relacionadas con el tiempo.
Este IC actúa como un divisor de frecuencia confiable.Puede reducir las frecuencias de reloj de entrada mediante factores de 2, 8 o 16, lo que lo convierte en una opción confiable para los sistemas donde se necesita división de frecuencia estable para operaciones sincronizadas.
Cuando es necesario un tiempo preciso, el 74LS93 proporciona una solución simple.Su comportamiento de conteo predecible garantiza la precisión en tareas como la secuencia y el control del tiempo en proyectos digitales.
El 74LS93 es ideal para proyectos donde el uso de un microcontrolador podría no ser práctico.Maneja las funciones de conteo y sincronización de manera eficiente, lo que reduce la necesidad de componentes más complejos y costosos.
Este IC es efectivo en aplicaciones que implican conteo de pulsos o partición de frecuencia.Su mecanismo de conteo binario hace que sea fácil rastrear pulsos o dividir frecuencias sin circuitos adicionales.
El 74LS93 funciona sin problemas con pantallas de siete segmentos para mostrar salidas numéricas.Su compatibilidad con los convertidores binarios a decimales simplifica el proceso de creación de contadores y lecturas digitales.
Al utilizar sus capacidades de conteo, el 74LS93 ayuda a configurar circuitos que requieren intervalos de larga duración.Esto lo hace particularmente útil para aplicaciones como relojes digitales y temporizadores.
El IC a menudo se usa para diseñar mostradores confiables.Su rendimiento robusto y su facilidad de configuración lo convierten en una opción común para construir contadores independientes y circuitos de divisor de frecuencia.
Cuando las necesidades de tiempo son específicas, el 74LS93 se puede adaptar para cumplir con estos requisitos.Ya sea para soluciones de tiempo industrial o proyectos de bricolaje, su flexibilidad garantiza que se ajuste a una variedad de tareas relacionadas con el tiempo.
El 74LS93 es un contador binario versátil y confiable que simplifica las tareas de conteo digital y temporización.Con su capacidad para dividir las frecuencias, contar pulsos y pantallas de conducción, se ajusta a la perfección en una variedad de proyectos.Ya sea que esté construyendo contadores, administrando el tiempo o creando divisores de frecuencia, el 74LS93 ofrece una solución eficiente y directa.Su flexibilidad y facilidad de uso lo convierten en una opción práctica para muchas aplicaciones.
Envíe una consulta, responderemos de inmediato.
No, el 74LS93 está diseñado como un contador, lo que significa que solo Cuenta hacia arriba en formato binario.No tiene la capacidad de Cuente en valores reversos o de disminución.
El 74LS93 es conveniente de usar y minimiza la necesidad de cableado, lo que hace que sea fácil integrarse en proyectos.Sin embargo, uno La limitación es que sus chanclas no pueden ser preestablecidas, por lo que el conteo siempre comienza desde cero, y no puede comenzar a contar desde una diferente número.
El 74LS93 contiene cuatro chanclas JK que responden a los pulsos de entrada, si provienen de un microcontrolador o un temporizador IC.Cuenta con dos Restablecer pines, dos entradas de reloj y cuatro pines de salida, lo que permite contar Números binarios efectivamente en respuesta a los pulsos de reloj.
El 74LS93 funciona como un divisor de frecuencia y un mostrador.Es comúnmente utilizado para crear retrasos en el tiempo o administrar tareas de conteo en circuitos.Este IC es especialmente útil en aplicaciones donde dividiendo Para 2, 8, o 16 se requiere.
El 74LS93N es un mostrador binario de 4 bits que usa cuatro JK de esclavo maestro chanclas.Admite un mecanismo de conteo de división por o ocho, que es activado por una transición de alta a baja en la entrada de su reloj.Cada El pulso del reloj aplicado a sus pines de entrada avanza el recuento por un paso.
en 29/11/2024
en 29/11/2024
en 17/04/8000 147746
en 17/04/2000 111830
en 17/04/1600 111347
en 17/04/0400 83683
en 01/01/1970 79433
en 01/01/1970 66834
en 01/01/1970 62984
en 01/01/1970 62886
en 01/01/1970 54058
en 01/01/1970 52055