
Figura 1. Microcontrolador LPC84x
Los microcontroladores LPC84x se utilizan ampliamente en sistemas integrados porque combinan capacidad de procesamiento, memoria y periféricos en un dispositivo compacto y energéticamente eficiente.Sin embargo, un funcionamiento fiable depende en gran medida de un proceso de encendido estable y bien controlado.Durante el inicio, problemas como voltaje de suministro inestable, velocidad de rampa de voltaje inadecuada o condiciones de reinicio inconsistentes pueden afectar la forma en que se inicializa el microcontrolador.Estas condiciones pueden impedir que el dispositivo alcance el funcionamiento normal o retrasar el inicio del sistema.
La serie LPC84x se basa en el procesador ARM Cortex-M0+, que está optimizado para un bajo consumo de energía y un rendimiento eficiente.Este núcleo de 32 bits admite un manejo rápido de interrupciones y una ejecución determinista, lo que lo hace adecuado para aplicaciones integradas.Su arquitectura simple permite construir firmware compacto manteniendo capacidades de procesamiento confiables.El núcleo también admite herramientas de desarrollo ARM estándar para facilitar la programación y depuración.
Estos microcontroladores incluyen memoria flash en chip que se utiliza para almacenar código de programa y firmware.La memoria flash interna normalmente proporciona suficiente espacio para aplicaciones integradas sin necesidad de dispositivos de memoria externos.El flash integrado permite un acceso más rápido a las instrucciones y mejora la eficiencia general del sistema.También simplifica el diseño del hardware porque el microcontrolador puede funcionar de forma independiente después de la programación.
La familia LPC84x integra SRAM interna para almacenamiento de datos en tiempo de ejecución y operaciones de pila.Esta memoria permite un acceso rápido a variables, buffers y datos de procesamiento temporal.La SRAM rápida mejora la velocidad de ejecución porque la CPU puede acceder a los datos sin esperar a la memoria externa.También admite operaciones multitarea dentro de aplicaciones integradas.
Hay varios periféricos de comunicación disponibles para conectar dispositivos y módulos externos.Estas incluyen interfaces UART para comunicación en serie, interfaces SPI para comunicación periférica de alta velocidad e interfaces I²C para redes de sensores y control.Estos bloques de comunicación integrados simplifican la integración de hardware en diseños integrados.Se puede utilizar para conectar pantallas, sensores, dispositivos de memoria y otros componentes digitales.
Los microcontroladores LPC84x incluyen funciones analógicas integradas, como un convertidor analógico a digital (ADC) de 12 bits.Esto permite que el dispositivo mida señales analógicas de sensores o circuitos externos.Algunas variantes también incluyen la funcionalidad de convertidor digital a analógico (DAC) para generar salidas analógicas.Estas capacidades permiten que el microcontrolador interactúe directamente con las señales.
Los pines de entrada/salida de uso general (GPIO) permiten que el microcontrolador interactúe con componentes de hardware externos.El LPC84x incluye características de configuración de pines flexibles que permiten asignar múltiples funciones a un solo pin.Esta flexibilidad ayuda a optimizar los diseños de PCB y maximizar los periféricos disponibles.Los pines GPIO se pueden configurar para entrada y salida digital o funciones periféricas alternativas.
Se incluyen modos de bajo consumo para reducir el consumo de energía en aplicaciones alimentadas por batería.Estos modos permiten que el microcontrolador deshabilite los periféricos no utilizados o reduzca la frecuencia del reloj del sistema durante los períodos de inactividad.Las funciones de administración de energía ayudan a extender la vida útil de la batería en dispositivos portátiles.El sistema puede volver rápidamente a la operación activa cuando sea necesario.
Se integran varios módulos de temporizador para admitir la medición del tiempo, la generación de señales y el control de eventos.Estos incluyen temporizadores de múltiples velocidades, temporizadores configurables por estado y temporizadores de vigilancia.Los temporizadores permiten un control preciso de la sincronización en sistemas integrados, como control de motores, sincronización de comunicaciones o programación periódica de tareas.Estos módulos mejoran la confiabilidad y el rendimiento del sistema.

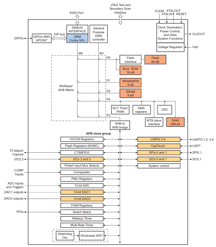
Figura 2. Diagrama de bloques del microcontrolador LPC84x
La arquitectura LPC84x integra múltiples bloques funcionales que trabajan juntos para realizar tareas de procesamiento integradas.En el centro del sistema se encuentra la CPU ARM Cortex-M0+, que ejecuta las instrucciones del programa almacenadas en la memoria flash interna mientras accede a los datos de SRAM.Una matriz de bus AHB multicapa conecta el procesador con módulos de memoria e interfaces periféricas, lo que permite una comunicación eficiente entre los componentes internos.Los bloques de generación de reloj y administración de energía controlan la sincronización del sistema y garantizan un funcionamiento estable del dispositivo en diferentes modos de rendimiento.Las interfaces de depuración como SWD permiten programar y probar el firmware durante el desarrollo.Varios periféricos, incluidos temporizadores, módulos de comunicación e interfaces analógicas, están conectados a través del sistema de bus interno para proporcionar interacción con dispositivos externos.Juntos, estos bloques forman una arquitectura de microcontrolador compacta diseñada para un control integrado eficiente.
|
Parámetro |
Símbolo |
Típico/rango |
|
Voltaje de suministro |
VDD |
1,8 V – 3,6 V |
|
Voltaje de suministro analógico |
VDDA |
1,8 V – 3,6 V |
|
Voltaje de funcionamiento (típico) |
VDD |
3,3 voltios |
|
Umbral de voltaje de encendido |
VPOR |
~1,5 V (típico) |
|
Nivel de voltaje de caída |
VBOR |
Configurable (~1,7–2,7 V) |
|
Corriente de modo activo |
IDD |
Depende del dispositivo |
|
Corriente de sueño profundo |
DDI(DS) |
Muy bajo (rango µA) |
|
Voltaje GPIO máximo |
VÍO |
Hasta VDD |
|
Rango de temperatura de funcionamiento |
asistencia técnica |
−40°C a +105°C |
|
Condensador de desacoplamiento recomendado |
— |
0,1 µF cerca de cada pin VDD |
El reinicio de encendido (POR) es un mecanismo de reinicio interno que se activa automáticamente cuando se aplica energía por primera vez al microcontrolador LPC84x.Su objetivo principal es mantener el sistema en estado de reinicio hasta que el voltaje de suministro alcance un nivel operativo seguro.Cuando el dispositivo se enciende, el circuito POR monitorea el voltaje de suministro y evita que la CPU ejecute instrucciones prematuramente.Una vez que el voltaje se estabiliza, se libera la condición de reinicio y el procesador comienza a ejecutar código desde la memoria flash interna.Esto garantiza que el microcontrolador siempre arranque en un estado predecible después de aplicar energía.En la arquitectura interna, el sistema de reinicio interactúa con el reloj y los bloques de administración de energía antes de que comience el funcionamiento normal.Este mecanismo forma la base del proceso de inicio del LPC84x.
Brown-Out Reset (BOR) es un mecanismo de protección que reinicia el microcontrolador LPC84x cuando el voltaje de suministro cae por debajo de un umbral de funcionamiento seguro.Su propósito es evitar que la CPU funcione bajo condiciones de voltaje inestables que podrían causar un comportamiento impredecible.Cuando el voltaje cae por debajo del nivel configurado, el circuito BOR activa un reinicio del sistema para proteger la memoria y los estados periféricos.Una vez que la tensión de alimentación vuelve a un nivel estable, el dispositivo se reinicia normalmente.Esta característica ayuda a mantener un funcionamiento confiable en sistemas donde pueden ocurrir fluctuaciones de energía.En la arquitectura interna, los circuitos de monitoreo de voltaje funcionan junto con el bloque de control de energía para detectar condiciones de bajo voltaje.Como resultado, el microcontrolador puede recuperarse de forma segura de caídas de voltaje temporales.
El pin RESET externo proporciona un método de hardware para restablecer el microcontrolador LPC84x desde fuera del chip.Permite que dispositivos externos o señales de control fuercen al microcontrolador a un estado de reinicio cuando sea necesario.Cuando la señal RESET se activa, el procesador deja de ejecutar instrucciones y vuelve a la condición de inicio inicial.Esto garantiza que el sistema pueda reiniciarse limpiamente durante ciertos eventos operativos.Después de que se emite la señal de reinicio, el dispositivo realiza su proceso de inicialización interna antes de ejecutar el firmware nuevamente.El control de reinicio externo se utiliza a menudo durante la programación, depuración o supervisión del sistema.Dentro de la estructura interna del sistema, esta ruta de reinicio se conecta directamente al controlador de reinicio central.
Un reinicio de vigilancia ocurre cuando el temporizador de vigilancia detecta que el software del sistema ya no funciona correctamente.El temporizador de vigilancia monitorea continuamente la ejecución del programa al requerir actualizaciones periódicas del firmware en ejecución.Si el software no actualiza el temporizador dentro del período esperado, el temporizador expira y activa un reinicio del sistema.Este mecanismo protege el sistema contra fallas de software, bucles infinitos o fallas inesperadas de firmware.Después de que se produce el reinicio, el microcontrolador se reinicia y comienza a ejecutar el programa nuevamente.En la arquitectura interna, el temporizador de vigilancia funciona junto con la lógica de control del sistema y los temporizadores.Su propósito es mejorar la confiabilidad general del sistema y mantener un funcionamiento continuo en sistemas integrados.
1. Estabilización de la fuente de alimentación
Cuando se aplica voltaje al dispositivo por primera vez, los circuitos internos requieren un breve período para que el voltaje de suministro se estabilice.Durante esta etapa, los reguladores internos y los bloques de administración de energía establecen los niveles de voltaje adecuados para la CPU y los periféricos.El microcontrolador permanece inactivo mientras se produce esta estabilización.Esto evita un comportamiento poco confiable durante la etapa inicial de encendido.El voltaje estable garantiza que los circuitos lógicos internos puedan funcionar correctamente.
2. Activación de reinicio al encender
Una vez que el suministro comienza a estabilizarse, el circuito de reinicio de encendido mantiene el procesador en estado de reinicio.Este reinicio evita que la CPU ejecute instrucciones hasta que el voltaje alcance un nivel seguro.El controlador de reinicio monitorea continuamente la tensión de alimentación durante esta etapa.Sólo cuando el voltaje excede el umbral requerido, el reinicio comienza a liberarse.Esto garantiza que el microcontrolador comience con un estado de sistema limpio.
3. Inicialización del reloj interno
Una vez que se borran las condiciones de reinicio, el microcontrolador inicializa su sistema de reloj interno.El generador de reloj inicia el oscilador interno, que proporciona sincronización para las operaciones de la CPU y los periféricos.Este reloj se convierte en la principal referencia de temporización para la ejecución del sistema.El procesador no puede ejecutar instrucciones sin una fuente de reloj estable.Por lo tanto, la inicialización del reloj es una etapa importante en el inicio del sistema.
4. Inicialización de la memoria
Durante la siguiente etapa, el procesador prepara las estructuras de memoria interna utilizadas por el programa.La memoria flash proporciona las instrucciones del firmware, mientras que la SRAM almacena datos de tiempo de ejecución.El sistema también prepara la tabla de vectores utilizada para el manejo de interrupciones.Esta configuración de memoria permite que el procesador ubique correctamente el punto de entrada del programa.La inicialización adecuada de la memoria garantiza una ejecución fluida del firmware.
5. Inicialización periférica
Después de la preparación de la memoria, el sistema habilita importantes periféricos internos.Estos periféricos pueden incluir temporizadores, módulos de comunicación y registros de control requeridos por el firmware.Algunos periféricos permanecen desactivados hasta que el software de la aplicación los activa.La etapa de inicialización garantiza que el entorno básico del sistema esté listo.Este paso prepara el dispositivo para la ejecución de la aplicación.
6. Comienza la ejecución del firmware
Una vez que se completan todos los pasos de inicialización interna, el procesador comienza a ejecutar el firmware almacenado en la memoria flash.La ejecución normalmente comienza desde el vector de reinicio definido en el código del programa.A partir de este punto, la aplicación integrada controla el funcionamiento del sistema.El firmware configura periféricos, procesa señales de entrada y realiza tareas del sistema.Esto marca la transición del inicio del hardware al tiempo de ejecución de la aplicación.
• Rampa de voltaje lenta durante el encendido
Si el voltaje de suministro aumenta demasiado lentamente, los circuitos de reinicio internos pueden comportarse de manera impredecible.Una velocidad de rampa lenta puede retrasar la liberación de reinicio adecuada y afectar la inicialización del dispositivo.En algunos sistemas, la CPU puede intentar arrancar antes de que el voltaje esté completamente estable.Esto puede resultar en un comportamiento de inicio inconsistente.
• Ruido o inestabilidad de la fuente de alimentación
El ruido eléctrico en la línea de suministro de energía puede interferir con el inicio estable del microcontrolador.El ruido puede causar caídas temporales de voltaje que provocan reinicios no deseados.Estas fluctuaciones pueden afectar el reloj interno y los circuitos lógicos.Como resultado, el microcontrolador puede reiniciarse repetidamente.
• Condensadores de desacoplamiento insuficientes
Un desacoplamiento deficiente cerca de los pines de alimentación del microcontrolador puede provocar un voltaje inestable durante el arranque.Los rápidos cambios de corriente dentro del chip requieren condensadores cercanos para estabilizar el suministro.Sin un desacoplamiento adecuado, pueden producirse picos de tensión.Esta inestabilidad puede afectar la inicialización del sistema.
• Caídas de voltaje durante el arranque
Si la fuente de alimentación no puede proporcionar suficiente corriente durante el arranque, el voltaje puede caer brevemente.Esta situación puede desencadenar condiciones de reinicio por caída de tensión.Estas caídas pueden ocurrir cuando otros componentes del sistema se inician simultáneamente.Estas caídas temporales pueden interrumpir el proceso de arranque.
•Restablecer la inestabilidad de la señal
Las señales de reinicio externas que fluctúan durante el encendido pueden causar reinicios repetidos.Si la señal de reinicio no permanece estable, es posible que el microcontrolador nunca complete su inicialización.Esto puede impedir que el firmware se ejecute normalmente.Se requieren condiciones de reinicio estables para un arranque confiable.
• Disponibilidad inadecuada de la fuente del reloj
Si el sistema depende de una fuente de reloj externa que no se inicia correctamente, es posible que la CPU no funcione correctamente.Sin una señal de reloj estable, la ejecución de la instrucción no puede comenzar.Esto puede provocar que el sistema parezca no responder.La estabilidad del reloj es importante para el inicio normal del microcontrolador.
• Verifique la estabilidad del voltaje de suministro
El primer paso para la solución de problemas es medir el voltaje de suministro del microcontrolador usando un osciloscopio o un multímetro.El voltaje debe permanecer dentro del rango operativo recomendado durante el arranque.Cualquier caída o pico repentino puede indicar inestabilidad en el suministro de energía.La observación de la forma de onda de voltaje durante el encendido puede revelar problemas ocultos.El voltaje estable es importante para una inicialización confiable del microcontrolador.
• Verificar la sincronización de la señal de reinicio
La señal de reinicio debe permanecer estable y sincronizada correctamente con el proceso de encendido.Muchos suelen monitorear el pin de reinicio para confirmar que se comporta como se espera durante el inicio.Una señal de reinicio inestable o ruidosa puede reiniciar el sistema repetidamente.La verificación del tiempo de reinicio garantiza que la inicialización se produzca solo después de que la energía se estabilice.El comportamiento de reinicio correcto respalda el inicio adecuado del sistema.
• Inspeccionar el filtrado de la fuente de alimentación
Los componentes de filtrado de potencia, como los condensadores de desacoplamiento, deben examinarse cuidadosamente.Estos condensadores ayudan a mantener un voltaje estable durante cambios rápidos de corriente.Una mala ubicación o una capacitancia insuficiente pueden permitir que el ruido de voltaje afecte al microcontrolador.Garantizar un filtrado adecuado mejora la confiabilidad del inicio.La inspección del hardware a menudo puede revelar condensadores faltantes o colocados incorrectamente.
• Confirmar la operación de la fuente del reloj
El reloj del sistema debe iniciarse correctamente para que el procesador ejecute instrucciones.Verifique las señales del oscilador para confirmar el funcionamiento adecuado.Si la fuente del reloj no se inicia, la CPU no puede ejecutar el firmware.Monitorear la señal del reloj ayuda a determinar si los circuitos de sincronización funcionan correctamente.Se requiere un funcionamiento confiable del reloj para un inicio normal.
• Examinar el código de inicialización del firmware
El código de inicio dentro del firmware puede afectar el comportamiento de inicialización del sistema.Revise el controlador de reinicio y las rutinas de inicialización del sistema.La configuración incorrecta de los registros del sistema o de los periféricos puede retrasar el funcionamiento normal.Verificar el código de inicio garantiza que el firmware inicialice el hardware correctamente.La inspección de software complementa la depuración de hardware.
• Observe el comportamiento de inicio con herramientas de depuración
Las interfaces de depuración como SWD permiten monitorear la actividad del procesador durante el inicio.Usando herramientas de depuración, verifique si la CPU llega al punto de entrada del programa principal.Los puntos de interrupción y los registros de depuración ayudan a revelar dónde se detiene la inicialización.Este método proporciona información valiosa sobre el comportamiento del sistema durante las primeras etapas de inicio.
El inicio confiable de un microcontrolador LPC84x depende de una energía estable, un comportamiento de reinicio correcto y un sistema de reloj que funcione correctamente.Las etapas de inicio importantes incluyen estabilización de energía, liberación de reinicio, configuración del reloj, preparación de la memoria y ejecución del firmware.Problemas como caídas de tensión, ruido, mal desacoplamiento o señales de reinicio inestables pueden interrumpir este proceso.El diseño cuidadoso de la energía y la resolución sistemática de problemas ayudan a garantizar un inicio constante y un funcionamiento estable del sistema.
Envíe una consulta, responderemos de inmediato.
El microcontrolador LPC84x se usa comúnmente en sistemas integrados que requieren bajo consumo de energía y hardware compacto.Las aplicaciones típicas incluyen sistemas de control industrial, interfaces de sensores, electrónica de consumo y dispositivos IoT.
Puede programar dispositivos LPC84x utilizando herramientas compatibles con ARM como Keil MDK, MCUXpresso IDE o IAR Embedded Workbench.Estos entornos admiten la depuración, la compilación y el desarrollo de firmware.
No, el LPC84x incluye un oscilador interno que puede generar el reloj del sistema.Sin embargo, algunas aplicaciones pueden utilizar un cristal externo para una mayor precisión de sincronización.
La mayoría de los dispositivos LPC84x funcionan a velocidades de reloj de hasta aproximadamente 30 MHz.Esta velocidad permite un procesamiento eficiente manteniendo un bajo consumo de energía.
Sí, los dispositivos LPC84x están diseñados con múltiples modos de bajo consumo que reducen el consumo de energía durante los períodos de inactividad.Esto los hace adecuados para electrónica portátil, nodos de IoT y sistemas integrados que funcionan con baterías.
en 10/03/2026
en 09/03/2026
en 18/04/8000 147758
en 18/04/2000 111938
en 18/04/1600 111349
en 18/04/0400 83721
en 01/01/1970 79508
en 01/01/1970 66914
en 01/01/1970 63055
en 01/01/1970 63012
en 01/01/1970 54081
en 01/01/1970 52131