
El TJA1050 Actúa como un enlace entre el controlador de protocolo CAN y el bus físico, creando una forma para que los datos se muevan suavemente a través de estos puntos.Es una solución confiable en entornos de alta velocidad, lo que lo hace adecuado para sistemas donde se requiere una transferencia de datos rápida y consistente.El diseño minimiza las emisiones electromagnéticas, lo que significa que ayuda a prevenir la interferencia en otras partes del sistema.Esta característica es especialmente valiosa en las redes donde otros componentes están estrechamente empaquetados, y las emisiones reducidas permiten que estas partes funcionen sin interrupciones.
Cuando un nodo no tiene potencia, el TJA1050 mantiene la estabilidad, lo que permite que la red general no se vea afectada.A diferencia de los transceptores anteriores, este modelo omite el modo de espera, lo que lo hace ideal para redes parcialmente alimentadas donde las partes del sistema ocasionalmente pueden entrar en un estado de apagado sin afectar el resto de la red.Esta capacidad lo hace particularmente útil en entornos automotrices o industriales donde los sistemas a menudo requieren conectividad ininterrumpida.

| Símbolo | Alfiler | Descripción |
| TXD | 1 | Transmitir la entrada de datos;lectura en los datos del controlador CAN a los controladores de la línea de bus de bus |
| Gnd | 2 | Suelo |
| VCC | 3 | Voltaje de suministro |
| Rxd | 4 | Recibir salida de datos;Lee datos de las líneas de bus al controlador CAN |
| Vref | 5 | Salida de voltaje de referencia |
| Canl | 6 | Línea de autobús de bajo nivel |
| Cañón | 7 | Línea de autobús de alto nivel |
| S | 8 | Seleccione la entrada para modo de alta velocidad o modo silencioso |



El TJA1050 permite la transmisión rápida de datos, alcanzando hasta 1 mbaud, lo que significa que puede manejar redes de alta velocidad donde la comunicación rápida y confiable es una prioridad.Esta característica es especialmente útil en configuraciones que requieren un intercambio de datos continuo y de alto rendimiento, como redes automotrices e industriales.
El TJA1050 cumple con el estándar ISO 11898, asegurando la compatibilidad con otros sistemas basados en CAN.Este cumplimiento significa que puede integrarlo en varias redes sin problemas de compatibilidad, por lo que es una elección versátil para diferentes proyectos.
Con su bajo diseño de emisión electromagnética, el TJA1050 ayuda a reducir el riesgo de interferencia con dispositivos electrónicos cercanos.Esta característica permite que el transceptor funcione de manera efectiva, incluso en entornos donde los dispositivos están estrechamente espaciados, como la configuración automotriz o industrial.
El amplio rango de modo común del TJA1050 mejora su inmunidad a la interferencia electromagnética, lo que lo ayuda a mantener un rendimiento estable en entornos con alto ruido electromagnético.Esta estabilidad es esencial para garantizar que la transmisión de datos no se vea afectada por perturbaciones externas.
Uno de los beneficios únicos del TJA1050 es su capacidad para mantener el establo de bus de lata incluso cuando algunos nodos no están potenciados.Esta característica es valiosa en aplicaciones donde las partes de la red pueden apagar ocasionalmente, lo que permite que el resto del sistema funcione sin interrupciones.
La función de tiempo de espera dominante TXD previene los errores de transmisión al detener automáticamente la transmisión si se mantiene un estado dominante durante demasiado tiempo.Esta característica ayuda a proteger la red de interferencias involuntarias o interrupción de la señal, lo que respalda la estabilidad general de la red.
La función de modo silencioso le permite deshabilitar el transmisor, haciendo que el TJA1050 sea ideal para monitoreo o diagnóstico.Esto permite que el dispositivo observe la actividad de la red sin enviar ninguna señal, lo cual es útil en los sistemas en los que debe evitar perturbar el tráfico de datos en curso.
El TJA1050 incluye protección incorporada contra transitorios automotrices, lo que lo protege de los picos de voltaje repentino.Esta durabilidad garantiza que el transceptor pueda funcionar de manera confiable en los vehículos, donde las fluctuaciones de voltaje son comunes debido a varios sistemas eléctricos.
Compatible con dispositivos de 3.3V y 5V, el TJA1050 funciona bien en diferentes sistemas, lo que le brinda flexibilidad en el diseño e integración del transceptor en sus proyectos sin preocupaciones de compatibilidad de voltaje.
El TJA1050 está equipado con protección térmica y resiliencia de cortocircuito, protegiéndolo contra el sobrecalentamiento y las conexiones accidentales a la batería o al suelo.Estas características mejoran la durabilidad del dispositivo, por lo que es una elección confiable en aplicaciones con altas demandas de seguridad y rendimiento.
Con soporte para hasta 110 nodos, el TJA1050 puede conectar muchos dispositivos dentro de una red, lo que lo hace adecuado para sistemas grandes.Esta capacidad es beneficiosa en las aplicaciones donde numerosos dispositivos deben comunicarse de manera efectiva sin sobrecargar la red.
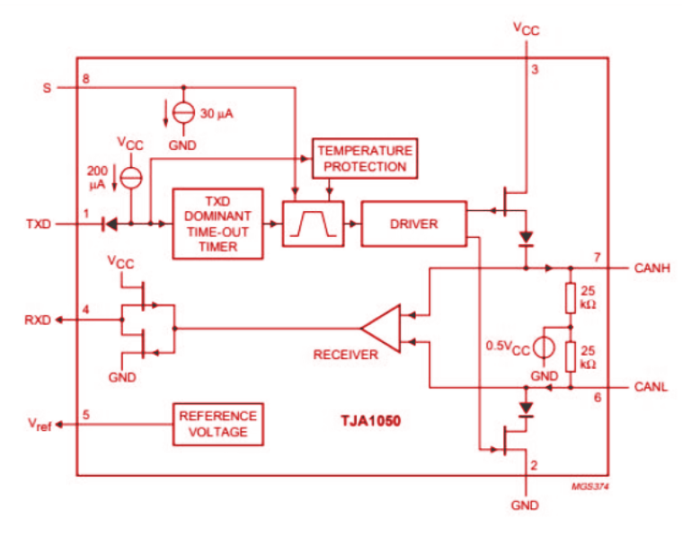
El diagrama de bloques de TJA1050 representa visualmente la forma en que este componente gestiona el flujo de datos.Ilustra cómo el transceptor envía y recibe señales de datos, manteniendo una salida equilibrada entre las líneas Canh (de alto nivel) y CANL (de bajo nivel).Este equilibrio es clave para controlar la interferencia electromagnética, lo que permite que el dispositivo maneje altas velocidades de datos con facilidad.Cada sección del diagrama de bloques muestra cómo se procesan y transmiten los datos, lo que le ayuda a comprender la operación general del dispositivo.
Está diseñado con flexibilidad, manejo de velocidades de hasta 1 mbaud mientras se mantiene cumpliendo con los estándares de CAN, incluidos ISO 11898. Este enfoque permite que el TJA1050 se adapte a varias aplicaciones sin problemas, mostrando la funcionalidad y la estabilidad del dispositivo en entornos de comunicación de datos de alta velocidad.



Especificaciones técnicas, atributos, parámetros y piezas comparables para NXP USA Inc. TJA1050T/N, 118.
| Tipo | Parámetro |
| Tipo de montaje | Montaje en superficie |
| Paquete / estuche | 8-SOIC (0.154, 3.90 mm de ancho) |
| Montaje en superficie | SÍ |
| Temperatura de funcionamiento | -40 ° C ~ 150 ° C |
| Embalaje | Tape & Reel (TR) |
| Publicado | 2002 |
| Código JESD-609 | e0 |
| Estatus de parte | Obsoleto |
| Nivel de sensibilidad de humedad (MSL) | 1 (ilimitado) |
| Número de terminaciones | 8 |
| Tipo | Transceptor |
| Código HTS | 8542.39.00.01 |
| Voltaje - suministro | 4.75V ~ 5.25V |
| Posición terminal | DUAL |
| Forma terminal | Ala de la gaviota |
| Temperatura máxima de reflujo (CEL) | NO ESPECIFICADO |
| Número de funciones | 1 |
| Voltaje de suministro | 5V |
| Terminal | 1.27 mm |
| Tiempo@pico de reflujo temperatura (s) Max (s) | NO ESPECIFICADO |
| Número de pieza base | TJA1050 |
| Recuento de alfileres | 8 |
| Código Jesd-30 | R-PDSO-G8 |
| Estado de calificación | No calificado |
| Fuente de alimentación | 5V |
| Suministro de corriente-max | 0.075MA |
| Tasa de datos | 1000 Mbps |
| Protocolo | Cántico |
| Número de conductores/receptores | 1/1 |
| Dúplex | Medio |
| Histéresis del receptor | 70mv |
| Número de transceptores | 1 |
| Longitud | 4.9 mm |
| Altura sentada (Max) | 1.75 mm |
| Ancho | 3.9 mm |
| Estado de ROHS | ROHS3 Cumplante |
El TJA1050 y MCP2551 actúan como interfaces entre el controlador de protocolo CAN y el bus físico de lata, pero tienen características únicas.El TJA1050 está diseñado para redes CAN de alta velocidad, admitiendo la transmisión diferencial y la recepción entre el controlador y el bus.Es adecuado para redes donde los nodos pueden estar disminuidos sin afectar el resto del sistema.El MCP2551, por otro lado, también admite una lata de alta velocidad, pero es conocida por su tolerancia a fallas, protegiendo al controlador de picos de alto voltaje causados por fuentes externas como EMI y ESD.Esta característica proporciona una capa adicional de estabilidad en el bus, especialmente en entornos propensos al ruido eléctrico.
Los niveles de voltaje de bus de bus varían según la línea.En la línea de Canh (alta), el voltaje generalmente se encuentra entre 2.5 y 3.5 voltios cuando está inactivo, generalmente alrededor de 2.7 a 3.3 voltios durante la operación.En la línea CANL (baja), el voltaje generalmente varía de 1.5 a 2.5 voltios cuando está inactivo y entre 1.7 y 2.3 voltios en condiciones de ejecución.Estos niveles ayudan a mantener una señal diferencial clara, que es necesaria para la transmisión de datos confiable en el bus CAN.
El TJA1050 funciona dentro de un rango de voltaje de suministro de 4.75V a 5.25V.Es un módulo compacto, que mide 22.0 mm de longitud, 11.5 mm de ancho y 3.3 mm de altura, con un peso de aproximadamente 0.8 a 1.0 gramos.El TJA1050 puede admitir hasta 110 nodos, lo que lo hace adecuado para redes de lata más grandes donde múltiples dispositivos necesitan comunicarse sin problemas.
Raspberry Pi no viene con una interfaz de bus CAN incorporada, pero incluye un bus SPI en sus pines GPIO, que es ampliamente compatible con muchos controladores de lata.El bus SPI utiliza cuatro conexiones: MOSI (Master Out Slave in), Miso (maestro en esclavo), sclk (reloj en serie) y CS (selección de chip), lo que permite que la fraspberry pi interfaz con un módulo de transceptor de lata para la comunicación de la lata..
El módulo MCP2515 CAN, combinado con el transceptor TJA1050, habilita la comunicación puede a través de una interfaz SPI.Este módulo cumple con los estándares V2.0B y admite velocidades de datos de hasta 1 Mbps.Funciona en una fuente de alimentación de 5 V CC y tiene un oscilador de cristal de 8MHz con una resistencia de terminación de 120Ω para la estabilidad de la señal.Al conectarse a una interfaz SPI en microcontroladores como Arduino, este módulo permite un control sin problemas sobre los dispositivos de bus CAN, habilitando aplicaciones en la transmisión de datos de larga distancia y la prevención de la radiación de la señal.
Envíe una consulta, responderemos de inmediato.
en 29/10/2024
en 29/10/2024
en 18/04/8000 147757
en 18/04/2000 111936
en 18/04/1600 111349
en 18/04/0400 83721
en 01/01/1970 79508
en 01/01/1970 66909
en 01/01/1970 63046
en 01/01/1970 63012
en 01/01/1970 54081
en 01/01/1970 52127