
El LM380Elaborado por el semiconductor nacional, es un chip de amplificador de audio versátil conocido por su adaptabilidad en proyectos con modestas demandas de energía.Esta eficiente solución de audio ofrece hasta 2.5 vatios con una ganancia firmemente establecida de 34 dB, ofreciendo una forma rentable de amplificar el sonido.Equipado con limitación térmica, protege contra cortocircuitos, asegurando una operación confiable.Su amplia capacidad de rango de entrada garantiza una salida de audio refinada y clara, por lo que es un ajuste perfecto para auriculares y altavoces pequeños.A menudo puede favorecer el LM380 por sus esfuerzos de bricolaje, ya que su diseño sencillo potencia los sistemas de audio compactos ideales para dispositivos como intercomunicadores y radios, mejorando su compromiso y creatividad.
El LM380 transforma las señales de audio débiles en las robustas utilizando su ganancia fija internamente, manteniendo las salidas equilibradas a la mitad del voltaje de suministro.Su compatibilidad con CA y entradas referenciadas por tierra son las operaciones de suministro único.Al minimizar la distorsión y la entrega de audio puro, el LM380 garantiza un sonido de alta fidelidad.El modo opcional de carga atada al puente (BTL) amplifica la potencia de salida, que ofrece una mayor versatilidad en diferentes usos de audio.
En implementaciones prácticas, puede descubrir que el LM380 enriquece el rendimiento de audio en configuraciones directas.Su valor en proyectos de bricolaje deriva de la facilidad de integración y estabilidad confiable.Elegir efectivamente los condensadores y resistencias correctos puede mejorar sustancialmente la calidad de audio en dispositivos compactos.Además, su característica limitante térmica aporta una sensación de seguridad, especialmente dentro de entornos operativos dinámicos.Estas aplicaciones prácticas ilustran el papel del IC en la mejora de los arreglos de audio simples y complejos, contribuyendo significativamente a una experiencia auditiva gratificante.

|
Número de alfiler |
Nombre |
Descripción |
|
1 |
Derivación |
Utilizado para conectar un condensador de desacoplamiento. |
|
2 |
Entrada no inversa (en+) |
Pin no inversor del amplificador, proporcionado por el audio
señal. |
|
3, 4, 5, 7, 10, 11, 12 |
Gnd |
Pins de tierra. |
|
6 |
Entrada invertida (In-) |
Pin invertir del amplificador, normalmente conectado a tierra. |
|
8 |
VAFUERA |
Pin de salida del amplificador, conectado a la carga. |
|
14 |
Vs |
Pin de fuente de alimentación. |
|
9, 13 |
CAROLINA DEL NORTE |
Pins no conectados. |
|
Característica/especificación |
Descripción |
|
Tipo IC |
Amplificador de potencia de audio IC |
|
Número de alfileres |
14 |
|
Tipo de paquete |
Paquete de inmersión estándar |
|
Rango de suministro de voltaje |
10 a 22V |
|
Potencia inactiva (a 18 V) |
0.13 vatios |
|
Ganancia de voltaje |
50 |
|
Alta impedancia de entrada |
150kΩ |
|
Capacidad de corriente máxima alta |
1.3 amperios |
|
Distorsión |
Baja distorsión |
|
Voltaje de salida inactivo |
La mitad del suministro de voltaje |
|
Temperatura de almacenamiento y unión |
-65 a 150 ° C |
Opciones comparables
• LM317
• LM311
• LM318
• LM324N
• LM324
• LM335
• LM348
• LM339
• LM386
• LM358
Sustitutos
• IC6283
• AD620
Los sistemas de intercomunicación facilitan la comunicación y la gestión de racionalización en entornos variados, desde hogares hasta aviones.Estos sistemas juegan un papel notable en la habilitación de las operaciones de acceso y la distribución de información de manera efectiva.Al incorporar el LM380 IC, se puede construir un circuito de intercomunicador eficiente y sin complicaciones con componentes clave, incluidos los altavoces y un potenciómetro.Esta configuración utiliza un interruptor de tiro único (DPST) de doble polo, lo que permite transiciones suaves entre transmitir y recibir señales de audio.Este diseño le ofrece una valiosa oportunidad para explorar la experiencia práctica y desarrollar habilidades básicas.

La funcionalidad del circuito se basa en la alimentación que se entrega al PIN-14 del LM380 IC, con pines específicos conectados a tierra para mantener la estabilidad y reducir la interferencia.El conmutador DPST es fundamental para determinar qué altavoz sirve como transmisor y cuál como receptor, proporcionando un método práctico para administrar el flujo de audio.Además, un potenciómetro permite ajustes de volumen precisos, lo que le permite interactuar con el sistema de manera más intuitiva.
A menudo se enfatiza la interferencia efectiva dentro de los circuitos electrónicos, especialmente porque las numerosas aplicaciones exigen una comunicación transparente e ininterrumpida.Con frecuencia, puede resaltar las técnicas de conexión a tierra y las estrategias de blindaje como activas para reducir el ruido y garantizar una calidad superior de transmisión de audio.
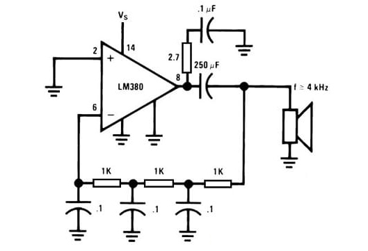
Un circuito de oscilador de cambio de fase genera hábilmente ondas sinusoidales continuas al coordinar un amplificador con un circuito de retroalimentación ingeniosamente elaborado.Este bucle utiliza una red de cambio de fase compuesta de resistencias y condensadores, logrando el cambio de fase de 180 ° requerido para mantener la oscilación.El LM380 IC sirve como el componente dominante de esta disposición, famoso por su capacidad de combinar sin problemas con elementos adicionales para mejorar y estabilizar la integridad de la señal.
La clave para la operación del oscilador es el LM380 IC, acompañado de componentes resistivos y capacitivos cuidadosamente posicionados, que juntos generan el desplazamiento de fase preciso de 180 ° utilizado tanto para iniciar y mantener la oscilación.La configuración emplea una serie de redes RC, cada una contribuyendo con un cambio de fase de 60 °, lo que resulta en la modulación de fase total requerida.Este diseño modular está activo para garantizar un rendimiento confiable en varias condiciones de funcionamiento.

El papel clave de un oscilador de cambio de fase es producir ondas sinusoidales a frecuencias de interés seleccionadas.El LM380, con su estructura interna y la configuración RC externa, permite un cambio de fase acumulativo que proporciona constantemente la salida prevista.La modificación de los parámetros RC permite un control preciso sobre la frecuencia de oscilación, dándole la flexibilidad de adaptar el sistema a distintas demandas operativas.
El LM380 IC, con su diseño compacto, encuentra su nicho en proyectos donde el espacio es premium.Su capacidad para producir audio de alta calidad refleja su competencia para lograr una reproducción de sonido nítido, lo que lo convierte en un componente favorito en la electrónica de consumo como radios y televisores.Además, su integración perfecta en varios sistemas muestra su aptitud para satisfacer diversas necesidades de mejora de audio.La distorsión armónica reducida contribuye a preservar la fidelidad de audio, asegurando una sesión de escucha suave y agradable.El balance de audio perfecto se logra aún más a través de su función de salida egocéntrica, lo que aumenta la funcionalidad general del dispositivo.Además, las protecciones de cortocircuito y térmico incorporados ejemplifican su confiabilidad, protegiendo el circuito contra posibles riesgos operativos y mejorando su longevidad.
Aunque cuenta con varios rasgos beneficiosos, el LM380 IC se queda corto en aplicaciones de alta potencia, lo que limita su uso en escenarios que exigen una potencia sustancial.En tales casos, la inclusión de disipadores de calor externos se convierte en una consideración requerida para manejar el exceso de calor de las operaciones de alta potencia, complicar el diseño y aumentar los gastos de producción.Su rango restringido de operación de voltaje limita su adaptabilidad para los sistemas que requieren una mayor compatibilidad de voltaje.La naturaleza delicada del IC y el ruido ocasional durante la función pueden obstaculizar los esfuerzos para mantener una calidad de audio consistentemente alta, presentando obstáculos en el diseño del sistema de audio.
El LM380 IC mejora significativamente el rendimiento de varias aplicaciones relacionadas con el audio, tejiendo a través de diferentes aspectos de la tecnología con su naturaleza versátil.Su diseño y eficiencia compactos lo convierten en una opción deseable para dispositivos de audio portátiles, ofreciéndole una experiencia auditiva elevada en movimiento.Además, en la esfera de la comunicación, juega un papel en la construcción de sistemas de intercomunicador, promoviendo una transmisión de voz clara para una comunicación suave.
En entornos educativos, el LM380 brilla como un componente básico de los kits educativos, ayudando a los estudiantes a comprender la electrónica básica y los principios de amplificación del sonido.Estos kits no solo cultivan habilidades prácticas sino que también refuerzan los conceptos nocionales, vinculando efectivamente las aplicaciones académicas y prácticas.En el frente de la casa, el LM380 se convierte en parte de los esfuerzos de automatización del hogar, donde las alertas de audio claras son dinámicas para notificaciones y mensajes de seguridad.Su integración en sistemas domésticos inteligentes mejora su comodidad y seguridad a través de comentarios auditivos precisos.
La potencia de amplificación del LM380 alcanza el recreativo, mejorando la calidad del sonido en los juguetes, enriqueciendo así las experiencias interactivas.Esta mejora lo lleva a productos diseñados para la diversión y el compromiso con los efectos de sonido cautivadores.Además, su uso en pequeños sistemas de audio de bricolaje le permite experimentar, elaborando configuraciones de sonido personalizadas que fusionan la creatividad con la habilidad técnica.
Un uso prominente del LM380 se encuentra dentro de dispositivos de comunicación compactos, como Walkie-Talkies.Aquí, juega un papel en garantizar la claridad del audio, que es útil para intercambios verbales efectivos, especialmente en entornos donde el ruido ambiental podría interrumpir la comunicación.Este papel destaca la influencia de la calidad del sonido en su satisfacción y eficiencia en la tecnología de comunicación.
Envíe una consulta, responderemos de inmediato.
en 13/12/2024
en 12/12/2024
en 19/04/8000 147781
en 19/04/2000 112052
en 19/04/1600 111352
en 19/04/0400 83808
en 01/01/1970 79621
en 01/01/1970 66992
en 01/01/1970 63117
en 01/01/1970 63055
en 01/01/1970 54097
en 01/01/1970 52205